不断提升广大市民游客朋友亲近自然的游园体验,结合当前疫情防控政策,经研究,广州珠江公园决定于2022年6月11日起,试行开放草坪搭建帐篷(含天幕)预约制度。
广州珠江公园草坪搭建帐篷预约指南
预约时间
1.开放草坪设置帐篷区域,游客在周末及法定节假日前往开放草坪搭建帐篷(含天幕)时须提前预约,非周末及法定节假日暂时无须预约。不搭建帐篷的游客可正常进入开放草坪,无须预约。
2.市民游客原则上只能预约本周内的搭建帐篷(含天幕)名额,同一名游客同一天只能预约一个名额。当天预约名额未满时,游客可以到公园门岗或现场根据指引进行预约。
预约流程
开放草坪搭建帐篷实行线上预约,市民游客通过关注“广州珠江公园”微信公众号进行线上预约,具体流程如下:
第一步:关注“广州珠江公园”微信公众号,在微信栏搜索“广州珠江公园”或扫描下图二维码进行关注。
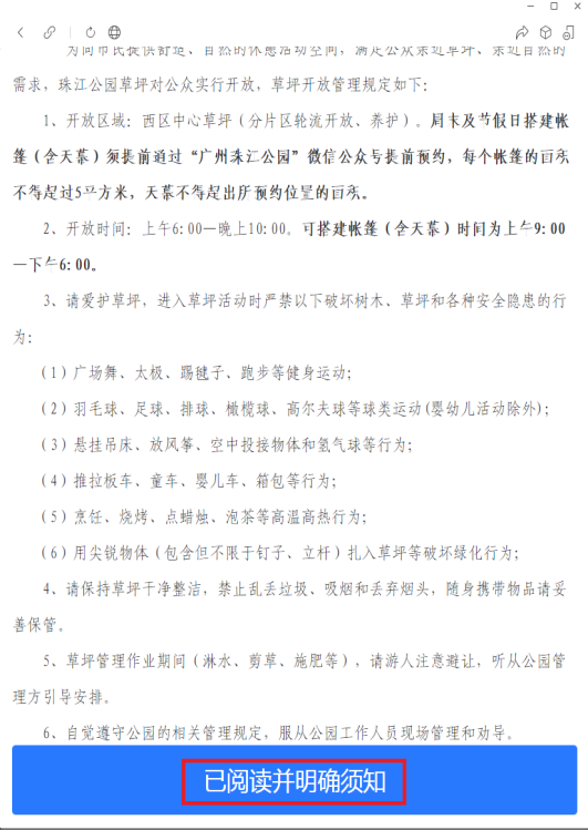
第二步:在公众号聊天对话框界面左下角点击“公园管理”,选择“帐篷预约-试行”,阅读游客须知并点击“已阅读并明确须知”。
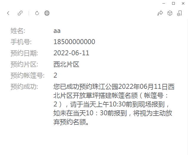
第三步:点击“预约”,并根据提示填写预约信息,选择帐篷位置序号后提交预约。
第四步:预约成功后将收到预约成功信息,游客凭此信息进入指定帐篷(含天幕)区域。
可预约片区管理规定
(一)草坪开放时间:6:00—22:00。可搭建帐篷(含天幕)时间为9:00—18:00。
(二)帐篷区域设置:将公园西区中心大草坪划分为北区和南区,每半个月轮流对外开放(轮流对草坪进行养护)。其中,北区划定40个固定帐篷(含天幕)区域,南区划定30个固定帐篷(含天幕)区域,游客须在划定的区域内搭建帐篷(含天幕),每个帐篷的面积不得超过5平方米,天幕不得超出所预约位置的面积。
(三)成功预约的市民游客须于当天10:30前凭预约成功信息,并按照现场工作人员的指引进入相应的区域搭建帐篷(含天幕)。预约名额将为游客保留至当天10:30,迟到的游客须服从现场工作人员根据当天剩余名额情况进行重新安排。
(四)其他管理事项请通过关注“广州珠江公园”微信公众号,查阅《广州珠江公园草坪开放管理规定(修订)》。





